词汇解释
最重要的词汇和名字,前面加附星号(*)。
Achilles Tatius 塔修斯 主后第二世纪的 * 修辞学家,着有 Cleitophon and Leucippe,一本着名的希腊爱情小说。
Akiba 亚基巴 第一世纪末至第二世纪初的一位 * 拉比,他的看法对拉比式犹太教影响深刻。他支持巴柯巴(Bar Kochba),误以为他是 * 弥赛亚,结果被罗马剥皮处死,死前仍宣告犹太教的基本信条:「上主是独一的。」
*Apocalypses, apocalyptic literature 启示文学 今天这个词最广的用法(本注释通常按此解释)是指文学界中讲论末世的文字,其中充满象征用语。这个词最准确的用法,是指古犹太的一种文学,其根源为 * 旧约的 * 预言(尤其是但以理书,加上以赛亚书、以西结书、撒迦利亚书等的一部分),多半以异象或天界旅游的方式启示神的奥秘,通常包括许多未来的事。不注重未来的犹太神秘主义,可能是一种截肢形的启示论,降低了未来盼望的成分。
Apocrypha 次经或旁经 这些是产生于旧约和新约之间的著作,被天主教收纳在 * 正典内,但未被更正教和犹太教接受。这些书卷大部分出现于流行最广的 * 七十士译本中,可是古代的犹太作者(如:* 斐罗、* 约瑟夫和 * 拉比)都不视之为圣经。*
新约从未刻意以引用圣经的方式来直接引用,不过间或会提及。这些经卷包括以斯得拉一、二书、多比雅书、犹滴书、以斯帖补遗、所罗门智慧书、德训篇(亦称便西拉智训〔Sirach or Ben Sira)、巴录书、杰里迈亚书信、亚撒利雅的祈祷〕、三青年之歌、苏撒拿、彼勒与龙、玛拿西的祈祷,和马喀比一、二书。
*Apostle 使徒 这个字直接的意思是奉差遣的使者;在犹太教里,这样的使者全然代表所传达的信息,并可以差遣者的权柄执行任务。* 旧约里最接近神的「使徒」的,是先知,不过使徒似乎还有监督和传福音的功能,这是先知(包括旧约和 * 新约)不一定具备的。而旧约里最佳的典范,便是领受特殊权柄,负起先知觉醒运动(如伊莱贾、伊莱沙、杰里迈亚),或审判以色列(如底波拉、塞缪尔)之责任的先知。
Apuleius 亚普类乌 主后第二世纪的一位 * 修辞学家,他可能涉足法术,并曾加入伊西斯教(Isis)。他最出名的书是 Metamorphoses(变形),现今常被称为 The Golden Ass(金驴)。
*Aramaic 亚兰文 一种语言,和希伯来文接近,原是古代近东的通用国际语言;后来亚历山大征服近东,才规定以希腊文为通用语言;然而耶稣在世时,叙利亚、巴勒斯坦和更东边一带,仍有一些地方使用不同形式的亚兰文。大部分第一世纪巴勒斯坦的犹太人可能都会说希腊文和亚兰文。
Aristeas, Epistle of 阿立斯体亚书信 * 伪经,讲 * 七十士译本的七十位聪明翻译者的故事,以及他们如何令埃及的统治者感到钦佩。是一份出自亚历山太城的文件,日期大概为主前第二世纪,内容是从正面刻画犹太人,让希腊人了解。
Aristotle 亚里士多德 主前第四世纪 * 柏拉图的学生,他写的论文涉及逻辑、* 修辞学、自然和伦理。他的观点影响后人甚深;他的教导主要保存于逍遥学派(Peripatetics)中。
Ascetic 禁欲 指苦行和否定自我;古代一些宗教和哲学团体为了成全其宗旨,要求人要这样操练(通常是藉此显示一个人不再受肉体、情欲和痛苦的牵制)。禁欲主义在古代后期十分流行,影响了后期的基督教修道院形式。
Atone, atonement 救赎 为了平息神的忿怒,使怒火临到代替之物,而不临到犯罪之人。为别人舍命,受到希腊文化的推崇;犹太教有些说法强调,殉道者是为了别人付出代价。但是这个概念主要来自 * 旧约的一种祭,因着祭牲之死平息了神的忿怒,罪人便得到赦免。
*Baptism 洗礼或浸礼 * 旧约和古代世界强调礼仪的洗,以除去各种的不洁;在耶稣的时代,犹太教已将这种洗礼发展成很完整的一套,有些教派(尤其是写 * 死海古卷的团体)更是吹毛求疵。* 外邦人皈依犹太人时,要进行一个只行一次的洗礼,洁除他们异教的污秽(* 拉比、* 伊比德图等著作都可为证),这是基督徒洗礼最重要的模式:它显示皈依的行动,是要从旧生活转向新生活。
2 Baruch 巴录二书 一本犹太的启示文学,日期为第一世纪末或第二世纪初。
*Canon 正典 经同意被认为是神所启示的一部著作,内含最少的必须经卷,具有绝对的权威,可以衡量任何自称得启示的文字。大半古代的犹太教接受现今的 * 旧约为正典;早期基督徒除了犹太教的正典外,还接受现今的 * 新约为正典。
*Christ 基督 等同于希伯来文「弥赛亚」的希腊文。有些 * 外邦读者不明白犹太人赋予此词的内涵,以为这是耶稣的姓,后来这种用法变得愈来愈普遍。
*Church 教会 这个用于 * 新约的希腊字,反映出 * 七十士译本常翻译的一个字,即以色列的「会众」(qahal),它会译为 church(集会)与 synagogue(集合)。有些学者认为,耶稣在世上工作的时候,不可能提到有关教会的事,但 * 死海古卷用这个希伯来词来指属神的团体;因此耶稣大可用这个字来讲论那未来属祂的团体(太十六18,十八17)。这个字一般在希腊文化里是指「集会」,尤其指各城市中市民的聚集。现代有一种流行的臆测,以为「教会」,ekklesia,是指「蒙召出来的人」,但这乃是误会;那样解释的含义,更合适于「圣徒」一词,即:「分别(归神)的人」。
Cicero 西塞罗 一位著名的罗马演说家和政治家,他的著作论及各种题目,在主前第一世纪非常流行。
*Client 受庇护人 在罗马社会里仰仗 * 庇护人(patron)之人。
Colony 殖民地 由罗马人所建的城,或经罗马赐予特权,犹如罗马城邑一般的城;其中的市民有罗马公民的权利。
Cynic 犬儒派 反世界的哲学家,为了表明不依赖社会的供求,他们以乞讨维生。犬儒派人士只保留最基本的生存所需(如:外衣、拐杖、乞讨袋),而对过路者常传讲严厉的反社会话语。
*Dead Sea Scrolls 死海古卷 这些著作是犹太教中极严格的一派人所写(一般咸认是 * 爱色尼人),他们住在犹太的旷野,靠近现今的 * 昆兰废墟(Khirbet Qumran)。这些著作包括战争卷、团规、大马色文件、感恩诗歌、创世记伪经、圣殿卷以及各卷圣经的注释及其延伸著作。
*Diaspora 散居 指散居在巴勒斯坦以外的犹太人。「散居地之犹太教」是专有名词,在本注释中可与「非巴勒斯坦犹太教」替换使用。
Diatribe 讽刺文 古代哲学学校的一种教学模式,一般的特色是有修辞学的问题,以及想象的对话者。
Digression 离题 改变话题(通常很简短),然后再回到前一点;这是古代演说和文学的标准技巧。
*Disciples 门徒 * 拉比或哲学家的门生,通常要熟记自己老师的教导,并且在生活中遵行。
Elect 拣选 预定,被选上。犹太教最重要的教条之一,便是犹太人在亚伯拉罕里蒙了拣选;* 新约将这个词用来指基督徒,他们是在 * 基督里蒙了拣选。
1 Enoch 以诺一书 这是一部 * 启示文学,其五部分可能为不同的作者所写,主要的写作时间为主前第二世纪(除了 * 比喻〔Similitudes〕之外)。它可能是用 * 亚兰文写的,在 * 爱色尼人当中特别流行,一部分保存在 * 死海古卷中,而全文保存于后来的衣索匹亚抄本中。
3 Enoch 以诺三书 这是一部 * 启示文学,其观点为 *
拉比式的神秘主义,日期不会晚于主后第五世纪(可能为第三世纪)。
Epictetus 伊比德图 第一世纪的 * 斯多亚派哲学家,原先是个奴隶。
Epicureans 以彼古罗派(享乐主义) 这派哲学看重欢愉(没有痛苦和搅扰),不相信古代神话中的神明;参:徒十七18的注释。
Eschatological 末世的 与世界末了相关的事。
*Essenes 爱色尼人(直译:基要者) 严格的敬虔派,其中有些人退到旷野,作修道士。* 死海古卷可能是出自爱色尼人的一个团体。
*Eternal Life 永生 在犹太经典中,这个字直接的意思为「来世的生命」,是死人 * 复活之后才得着的赐与;它出自但以理书十二2,成为大部分早期犹太教的标准观念,有时只简称为「生命」。有些 * 新约经文讲,它不单是未来的礼物,其实现今已经存在,因为耶稣的复活已经在现今启动了救恩。
4 Ezra 以斯拉四书 这本书的大部分(三~十四章)都是犹太人的 * 启示文学,写于主后第一世纪末。
Freedperson 自由人 原本是奴隶,后来得释放,合法得到自由。
Gehenna 欣嫩子谷(炼狱) 是希腊文直译希伯来文 Gehinnom,这个字在犹太教里是用来形容恶人死后受苦的所在。犹太典籍对于在炼狱里受罚的刑期,讲解各有不同;至于恶人最后是否会被消灭,或会继续受罚,还是会被释放,看法亦迥异;福音书、使徒行传和启示录都同样呈现一幅图画:* 复活后会受永恒的审判。
Genre 风格 指作品的类别,如:书信、历史 * 叙事(narrative)、传记、诗或炸弹威胁。
*Gentile 外邦人 犹太人以外的人。按照古代犹太人的说法,这个词常等于「异教徒」。
*Gnosticism 诺斯底主义(灵智派) 始于第二世纪初,将希腊人、犹太人和基督徒的思想混在一起,成为早期基督教主要的威胁。有些学者认为,反对保罗(尤其在歌罗西书和 * 教牧书信中)和约翰的人,已有向诺斯底主义发展的趋势。后来发展成诺斯底主义和新柏拉图主义的这些希腊思想,在第一世纪便可能已经开始活动;我们可以从其他的数据来重构这些状况,无需借助诺斯底主义本身。
Gospel 福音 这个名词直译是「好消息」;这是报捷者会传报的好消息,在以赛亚书里,它特别指神的拯救与复兴临及祂子民的消息。「福音」作为文学 * 风格,在 * 新约中乃是一类书卷,与这里所讲的意思不同;这个词的这种含义,请参:福音书导论。
Grace 恩典 在 * 新约中,这个词一般代表 * 旧约里神立约之爱的观念,最明确的表达经文,如:申命记四37,七7~9和十15。
Hagiography 圣徒传 对某位圣徒夸张的记录,意思是要加以称赞。
*Hellenistic 希腊化 本注释经常用「希腊」(Greek)一词,不过「希腊化」(Hellenistic)才是更准确的专有名词,指地中海一带古典希腊文化与近东文化的文化融合现象,这是由亚历山大大帝和他的继承人所促成的。「希腊化」犹太教即是指深受希腊文化影响的犹太教,亦即,它已经「希腊化」了。
Hillel 希列 一位著名的犹太教师,和 * 煞买(Shammai)同时,活跃于耶稣的幼年时期;他通常比煞买温和,在主后七十年之后,这一派的看法一般较占上风。
*Holy Spirit 圣灵 这个字在 * 旧约中只用过两次(诗五十一,赛六十三),不过在 * 新约里却成为神的灵标准的称号。许多人相信,在旧约完成之后,圣灵便已止息,* 预言只哑然进行;但是旧约应许,末世当 * 弥赛亚前来时,会有圣灵的浇灌。犹太人特别把圣灵与预言、神的光照或亮光相连,许多人也将它与神在末世洁净祂子民的作为相连(尤其是 * 爱色尼人)。新约将两种含义都包括在内,不过它讲到,圣灵是有位格的,正如父和子一样(尤其在约翰著作中),而犹太教却没有这种观点。
Hyperbole 夸张法 这是一种 * 修辞学的夸张语,属比方的说法,犹太的智慧教师经常使用,来强调他们的重点。耶稣的夸张式例子,一般是要抓住群众的注意力,并迫使听众不得不严肃地面对祂的话。
Joseph and Asenath 约瑟与亚森那特 是一部出于亚历山太城的 * 希腊化犹太爱情小说,描述约瑟如何赢得他的新娘;可能是非基督徒的作品,或许写成于主后第一世纪。
*Josephus 约瑟夫 第一世纪的犹太历史学家,他亲身经历了主后六十六至七十年的战争;他的著作(《犹太战争》、《犹太古风》、《反亚皮温〔Apion〕》,和他的自传,《一生》)对于了解第一世纪的巴勒斯坦极有帮助。他是为了散居的人而写,因此作品相当希腊化。
Jubilees 禧年书 一部神学意味浓厚的米大示作品,重写创世记与部分的出埃及记。在主前第二世纪流传于 * 爱色尼人当中(可能也是他们所写)。
Justin Martyr 殉道者游斯丁 是位信了主的哲学家。他写了两本《护教》,以及《与特里弗对话》,在主后第二世纪是位出名的基督教护教学者(为信仰辩护),后来为主殉道。
Juvenal 犹文拿里 他是主后第一世纪末到第二世纪初的罗马讽刺作者,最出名的是对妇女、外国人和 * 自由人的谩骂,因为他们侵入了从前一度只有男性罗马贵族才能享有的权利与优惠。
*Kingdom 国度 这个词的意思是「治理」、「统治」或「权柄」(不是王的人民或土地,不像这个字的英文所包含的意味)。犹太人承认,神现今统治着全宇宙,不过他们祈祷,有一天祂将统治全世界,那时其中再没有偶像和不顺服的人。一般而言,这种未来神的统治,与 * 弥赛亚和 * 死人复活有关。由于耶稣曾经来过,而且将要再来,基督徒相信这个国度已经开始,而在等候成就或完全实现。「天国」(马太惯用)是「神的国」的另一种说法。「天」是犹太人对「神」的标准讲法(如:路十五21)。
*Law 律法 「妥拉」(希腊文「律法」所译的希伯来文)直接的意思是「吩咐」与「教导」,并不是公正的规定。这个词成为 * 旧约前五卷书(五经,摩西之书)的称号,有时用来指整个旧约。本注释用「律法」的译法,因为它对大多数译本的读者都显得熟悉,不过这个词的英文语意范畴比犹太人的观念狭窄得多。
Livy 黎维 主前第一世纪的一位罗马历史学家。
Lucian 路西安 主后第二世纪的一位希腊讽刺文学作者和 * 修辞学家。
LXX 七十士译本的一般缩写法。
Maccabees 马喀比家族 这是一个祭司家族,主前第二世纪时,他们带领犹太人反抗 * 希腊式的叙利亚帝国,而建立了哈斯摩宁王朝;在大希律之前,巴勒斯坦一直在这个权贵家族的统治下。
3 Maccabees 马喀比三书 一部有关亚历山太城犹太人的历史小说,可能于主前第一世纪写成。
4 Maccabees 马喀比四书 一本犹太论述,内含极重的希腊哲学(尤其是 * 斯多亚派),可能是亚历山太城的犹太人于主前第一世纪之初所写。
*Messiah 弥赛亚 是希伯来文一个字的译音,其意义为「受膏者」,等于希腊文「基督」原来的意思。在 * 旧约里,有几种人会受膏,有些 * 死海古卷提到,末世主要有两个人将受膏,一位是王,一位是祭司。不过由圣经的诗篇和先知书看来,一般人的期待是,在神重新为以色列建立 * 祂的国度时,有一位戴维的后裔会坐在宝座上。大部分人相信,神会介入,败坏罗马的统治,让弥赛亚的国度坚立;许多人似乎认为,这种介入会透过武力的方式。因着期待神以神迹来介入,第一世纪的巴勒斯坦出现各式各样的弥赛亚式人物,后来均被罗马制服。耶稣是其中惟一宣告复活的一位;他也是少数自称为戴维后裔的弥赛亚之一,在主后七十年以后才兴起的人,便很难提出这样的证明。
Midrash 米大示 犹太人对圣经的注释或解经。其中的形式各异,不过常会在另一段经文的亮光下来解读一段经文,并极留意所有的细节,认为皆充满属灵的意义。这种解读圣经的方式十分普遍,早期的基督徒在向古代其他读圣经的犹太人传讲他们的信息时,可能也是用这个方法。
*Mystery cults 神秘宗教 指希腊各式各样的宗教,各有独特的入教仪式,而入教仪式的细节必须全然保密;不过一个人可以加入好几个这类团体。除了秘密与入教仪式外,这些宗教流行的程度、古老的程度,和为各阶级接受的程度,皆不相同。
Narrative 叙事 一种故事(可指真实或虚构的故事),有别于其他的文学形式,如说明性的论述。
*New Testament 新约 早期基督徒的一些作品,至终被 * 教会宣告为正典;现今几乎所有基督徒都如此接纳;这是现代一般人对它的称谓。
*Old Testament 旧约 现代一般人对希伯来圣经的称谓(包括 * 亚兰文的部分),其内容是犹太教与更正派基督教的 * 正典;犹太读者一般称它为 Tenach。
Papyri 蒲草纸文件 与新约同时的文件,主要是商业文件和信件,写在蒲草纸卷上(是由蒲草制成的质材),在埃及干燥的气候中可保存很久。
*Parable 比喻 犹太教师常会以简短的故事来说明他们的教导,就像今天讲道时所用的例子(不过常不会如此逼真)。耶稣的比喻和其他的教师相仿,用意是以生动的方式来说明他的要点,因此这些比喻中的许多细节,只是为了故事的进展而用。现代解经的人若将这些次要的细节过分强解,便可能错过了该比喻的真正重点。希腊文「比喻」的意思,通常是作比较;耶稣的用法背后有犹太背景的各种含义(谜语、箴言、寓言等)。
Pastoral Epistles 教牧书信 指保罗的三封书信:提摩太前书、提摩太后书、提多书,内容为保罗对年轻传道人的勉励,指示他们如何接续他的工作。
*Patron 庇护人 在罗马的庇护人与 * 受庇护人的社会关系中,这些人居于上层的一方;他们施惠于受庇护的一方,就是倚赖他们的社会人士,在政治上给予支持。在这种关系中,双方互有当尽的义务;受庇护者要尊崇庇护人,以他们为施主。
Petronius 彼得纽 主后第一世纪的讽刺作家,他沈迷于享乐,后来遭到尼罗的导游兼著名的性伴侣提格利努斯嫉妒,当他发现自己难逃一死,便自杀了。
*Pharisees 法利赛人 由几千名敬虔的犹太男子组成的一种运动,他们对 * 律法的解释非常慎重,而且要以历代敬虔人士的传统为依据。在耶稣的时代,他们在政治上并无实权,不过却备受尊重,因此对于一般民众有很大的影响力。他们强调自己派别对洁净规条的主张,并期待死人将 * 复活。
*Philo 斐罗 一位第一世纪的犹太哲学家,既忠于犹太教,又看重希腊思想;他住在埃及的亚历山太城,在当地的犹太团体中地位甚高,影响力极大。
Plato 柏拉图 苏格拉底的一名学生,他的理想主义和二元世界观,影响了后来的希腊思想。他在主前第四世纪风靡一时。
Plutarch 蒲鲁他克 一位希腊传记作家与道德家,他的作品反映出主后第一、二世纪许多盛行的观点。
Prophecy 预言 在神的感动下讲出祂的信息。其中可能包括对未来之事的预测,但并不必然。若按专用术语解释,「先知」(prophet)是指凡讲预言的人,不过犹太教一般只用这个词来指远古时代为神发言的人。
*Proselyte 皈依者 皈依某宗教的人(在本注释中是指皈依犹太教的人。)
Psalms of Solomon 所罗门诗篇 犹太人在主前第一世纪中叶以后写的诗篇,有些类似昆兰圣诗。这些诗篇可能出自一位作者,或许可反映早期法利赛式的敬虔。
Pseudepigrapha 伪经 定义松散,指不含在犹太人和基督徒的 * 正典之内、现代所收集的各式各样古代犹太经典,以及其他著作,诸如 * 启示文学、* 死海古卷和 * 拉比文学等。名称的来源是因大多数都是冒用 * 假名而写。这类经典计有:巴录二书、以诺一、二、三书、阿立斯体亚书信、以斯拉四书、禧年书、亚当生平、马喀比三、四书、以赛亚殉道记、所罗门诗篇、希碧尔神谕集、乔布遗训、所罗门遗训以及十二先祖遗训。
*Pseudepigraphic 冒名著作 作者冒称为另一个人所写,类似今日使用笔名的作风。
Pseudo-Philo 伪斐罗 伪斐罗所写的《圣经古事》,重新讲述从亚当到扫罗之死的圣经历史。这部作品可能出于巴勒斯坦,在主后第一世纪末叶或第二世纪初所写,但其中看不出有基督教的影响。
Pseudo-Phocylides 伪弗希莱德 可能是犹太人的作品,讲论道德的智慧,受到 * 斯多亚派伦理观的影响。日期可能为主前第一世纪末叶,或主后第一世纪初叶。
Publican 税吏 这是希腊文意为「收税之人」的不正确译法。耶稣在世时,巴勒斯坦有一种负责收税的特殊农民,被称为 publicanoi,但罗马人并没有用这些人。
Pythagoreanism 毕达哥拉斯主义 一种神秘的哲学,由毕达哥拉斯所倡导,他是主前第六世纪的一位希腊思想家。就像其他的希腊哲学派别一样,它有自己独特的色彩,其重要的基本教条之一,是数目字有神秘的意义。
Quintilian 昆帝良 一位颇具影响力的第一世纪罗马 * 修辞学家。
Qumran 昆兰 发现 * 死海古卷的地点(昆兰废墟);因此「昆兰团体」便是指住在那里、写这些经卷的人。
*Rabbi 拉比 犹太人的教师。主后七十年之后,这个词成了术语,指在拉比运动中得到按立的人,其中主要可能为
* 法利赛人的文士。(为了配合通常的用法,本注释书有时用此词指一般教 * 律法的犹太教师,不过这种通常的用法,可能是较晚才出现的;本书也用这词指 * 拉比文学中所收集的犹太律法专家之教导。)
Rabbinic literature 拉比文学 这批为数众多的作品,包含拉比运动中一些犹太教师的观点;本注释书所采用的大量材料,是出于主后头几个世纪的作品。这些数据以及其中所引用的大多数 * 拉比言论,都在新约之后,不过仍然可以用来说明犹太传统的一支。拉比作品包括米示拏(Mishnah)、土西地(Tosefta)、巴比伦和巴勒斯坦的他勒目(Talmuds)、米克他(Mekilta)的出埃及记注释、西弗拉(Sifra)的利未记注释和西弗列(Sifre)的民数记与申命记注释。
Repentance 悔改 在 * 新约里,这个词不单指「改变心意」(有些人按希腊文的意思如此领会),更反映出 * 旧约和犹太人从罪「回转」,或「离开」罪的概念。犹太人一旦犯罪,就必须悔改;新约用这个词,主要是指一次性的回转,就是像 * 外邦人皈依犹太教一般;凡是罪人要成为跟随耶稣的人,都必须如此。
*Resurrection 复活 二十世纪初,有些学者将耶稣的复活溯源于希腊的 * 神秘宗教,不过现今一般都了解,早期基督徒的信仰和神秘派的神话并无瓜葛,那些神话只是重演从枯转荣的季节现象而已。但耶稣的复活却根植于犹太人的盼望,这盼望又深植于以色列历史早期便有的神的圣约、应许、公义等观念中。巴勒斯坦的犹太人大半相信神会使死人身体复活(至少是义人,许多人也相信恶人会复活),就是在末世的时候(但十二2)。不过,某个人会在其他人之先复活,这种想法却从未出现过;因此耶稣在历史里以复活作为未来 * 国度的开始,就连 * 门徒都觉得希奇。
*Rhetoric 修辞学 对于演讲的形式与方法的研究或艺术,在古代极受注重。虽然只有富人能在这方面多受训练,但他们所用的修辞形式和概念,透过演讲渗入了都市社会,就像电视对现代西方社会的影响。
*Sadducees 撒都该人 大多数属于祭司权贵,他们和罗马人的关系良好,有权有势。他们为罗马人安抚百姓,又为百姓向罗马人求好处。他们掌控兴旺的圣殿崇拜,对 * 法利赛人的传统、天使与灵界活物等超自然的说法,都持怀疑的态度,而对于死人 * 复活和末世的种种信念,更感不安。* 弥赛亚式的末世信念,对他们在巴勒斯坦当时的地位可能构成挑战,最后竟成事实。
Samaritans 撒玛利亚人 其祖先是犹太人和 * 外邦人的混合,他们自称是雅各布的后裔,并敬拜以色列的神,但却认为敬拜的圣所在基利心山,而不在耶路撒冷。在耶稣的时代,他们和犹太人已是世仇,在政治上常互相敌对,有时还需要罗马人来插手。
Satan 撒但 原来是有冠词的「那撒但」、「那仇敌」(如希伯来圣经的乔布记),但以色列被掳时期的末了,已经被当作魔鬼的名字(历代志下、撒迦利亚书),在 * 新约时期成为标准用法,不过许多犹太人也用其他名字来称牠。新约最初的读者会认为牠是真实且有位格的邪恶之灵,与现今一些神学家的看法并不相同。
Savior 救主 这个头衔在希腊文化中常是指神明和被神化的统治者,但 * 七十士译本也用它来指以色列的神,因祂是祂子民的拯救者。
*Scribes 文士 在罗马帝国各地,指地方上处理法律文件的人。在犹太人的巴勒斯坦,这些人也教导孩童阅读圣经;他们多半精通摩西 * 律法中各项法律事宜(即:他们是 * 拉比的前身);其中有些是 * 法利赛人。
Seneca 辛尼加 罗马的 * 斯多亚派哲学家,尼罗当皇帝的早期,曾担任他的顾问。
*Septuagint 七十士译本 * 旧约的希腊译本,* 新约时期十分流行。(一般的缩写是 LXX,因为按传统说法,它是出于七十位学者。)七十士译本现今有各样的修正版,或版本,不过本注释书是指一般所接受的标准本,以避免涉及超过本书要处理的专业问题。
Shammai 煞买 在耶稣幼年时期,一位与 * 希列同时的著名犹太教师;他的教导一般比希列严格,在耶稣的时代,这学派的观点较为流行。
Shroud of Turin 杜林的裹尸布 据说是耶稣的裹尸布。根据放射性碳的日期测定,它的真实性遭到反对;然而支持的论点包括,它含有许多巴勒斯坦的特色(包括巴勒斯坦植物纤维的遗迹),以及符合第一世纪犹太埋葬习俗的迹象等。至于其上人形的来源与特质,研究人员尚未能提出解答。
Sibylline Oracles 希碧尔神谕集 * 冒名的犹太神谕,模拟同名的异教神谕形式,将作者归于古代的女先知希碧尔,可能是亚历山太、埃及,和小亚细亚等地的犹太团体所收集的。其写作时间跨越相当长一段时期,不过主要是在基督教之前。
Similitudes of Enoch 以诺的比喻 以诺一书的比喻(以诺一书37~71),可能出于主前第一世纪,或迟至主后第一世纪。由于只有这一段不见于 * 昆兰残片,它是否是基督教之前的作品,还有争议。
*Son of God 神子 这个词广义而言是指所有的以色列人(出四22),但特别指戴维后裔的王(撒下七14),尤其(根据撒下)指最后的复兴者(诗二7,八十九27)。从耶稣的时代以来,大部分犹太经典不以它来指 * 弥赛亚,但仍有一些这样使用(* 爱色尼人对塞缪尔记下七14的解释)。
*Son of Man 人子 希伯来文与 * 亚兰文用这个说法表达「一个人」,但耶稣用它作自称,其依据为但以理书七13~14的特定用法。那里讲到「有一位像人子的」,代表众圣徒,他们在承受 * 国度之前曾经受苦(但七25~27),如今得到永远的统治权。这一段经文在耶稣的时代一般并没有用来指 * 弥赛亚,而耶稣受审判之时,清楚引用但以理第七章的话,反对祂的人才完全明白祂这个自称的内涵。
Spirit 圣灵 本书以大写使用时,是指神的灵,即 * 圣灵。
Stoicism 斯多亚主义 保罗时代最流行的希腊哲学。虽然大多数人并非斯多亚派,但是斯多亚的观念却广为散播。细节请参:使徒行传十七18的注释。
Suetonius 绥屯纽 一位罗马历史家,他在主后第二世纪初期写了主后第一世纪皇帝的传记,里面有许多很有用的资料。
*Synagogues 会堂 犹太人集会的所在,用于公开祷告、读经和会众的聚集。
Synoptic Gospels 符类福音 指马太福音、马可福音和路加福音;这称呼是因为这三者有许多相同的部分,采用同样的来源(可能是马可福音和 "Q")。
Tacitus 塔西图斯 罗马历史家,他于第二世纪初叶写的第一世纪罗马史,是那段时期最可靠的数据源之一(不过其中常有塔西图斯的嘲讽色彩)。
Targum 他珥根 希伯来圣经 * 亚兰语的意译本。现存的他珥根各卷书的日期无法判定,不过翻译的活动早自尼赫迈亚记八8便开始,可能极早就已经发展成扩充的意译文字。
*Tax gatherers 税吏 为政府收税而图利的一群人,为犹太人所瞧不起。罗马容许富有的人与本城或本区立下合同,保证税金的上缴;由于欠额要由他们补足,所以他们对于收税的对象毫不留情。大希律利用地方税入来盖耶路撒冷的圣殿和他的宫殿,也在巴勒斯坦 * 外邦人的境界中盖异教的神庙,这一举动无疑更加触怒了群众。因此税吏被视为与异教的占领势力合作。
Testament of Job 乔布遗训 * 希腊化的犹太记载,讲乔布的受苦和得胜,可能出于埃及,写作时间或许是主前第一世纪,或许是主后第一世纪。
Testament of Moses 摩西遗训 有些人认为这份文件出于 * 马喀比时期;但也可能将写作日期订在主后七十年之后(参六9),不过最有可能的日期是主后第一世纪中叶。(它讲到圣殿只有一部分被火焚烧)。
Testament of Solomon 所罗门遗训 可能是非基督徒的犹太著作,日期约为主后第三世纪,可能出自小亚细亚;其中的赶鬼仪式显示对法术相当熟悉。
Testaments of the Twelve Patriarchs 十二先祖遗训 可能主要是基督教之前的犹太作品,而插入了一些基督教的观点。写作日期无法确定。* 冒名的「遗训」,或最后吩咐,是以雅各布十二个儿子的名义逐一向子孙叮嘱。
Theon 狄翁 希腊的 * 修辞学家,他的修辞学手册对于重新建构古代演说和写作的文体很有帮助(其他还有 * 昆帝良等人的手册)。
*Zealots 奋锐党 犹太的革命人士,在第一次犹太战争(主后六十六~七十年)之前不久,他们特别以这个名号著称。为了使同胞在罗马人面前脱罪,* 约瑟夫将他们边缘化,讲成是盗匪宵小之辈,但同情奋锐党的人显然相当普遍,甚至连 * 法利赛人中也有不少。奋锐党一词就术语而言,可以专指抵抗的团体,不过为了方便,现代作者也常以它来指整个抵抗运动。
图表
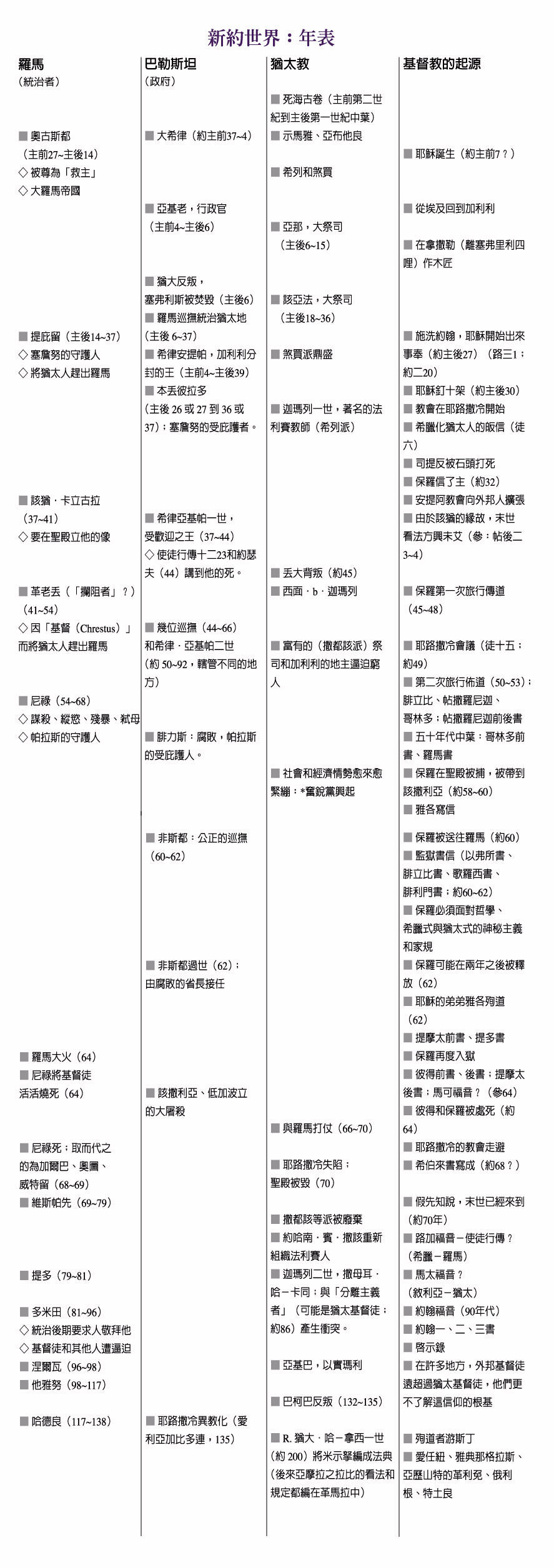
新约世界:年表






交错排列一例(徒二22~36)
A 这位〔耶稣〕……你们钉在十字架上杀了
B
神却将死的痛苦解释了,叫他复活
C
戴维说……
弟兄们,我可以明明的对你们说
D
先祖戴维死了,也葬埋了
(并且他的坟墓直到今日还在我们这里)
E
既然他是先知,又晓得
F
神曾向他起誓
G
要从他的后裔中立一位坐在他的宝座上
H
就预先看明这事,讲论
I
基督复活
J
说他的灵魂不撇在阴间
J'
他的肉身也不见朽坏
I'
这耶稣,神已经叫他复活了
H'
我们都为这事作见证
G'
他既被神的右手高举
F'
又从父受了所应许的圣灵
E'
就把你们所看见所听见的浇灌下来
D'
戴维并没有升到天上
C'
戴维说……
故此,以色列全家当确实的知道
B'
神已经立他为主为基督了
A' 这位你们钉在十字架上的耶稣
取自 Kenneth E. Bailey, Poet & Peasant: A Literary
Cultural Approach to the Parables in Luke (Grand Rapids, Mich.: Eerdmans,
1976), 55-66页。经充许使用。